Converse com a gente ali na caixa ao lado 👉
O novo fechamento é um recurso que permite iniciar a jornada de fechamento, definindo a forma de contabilização e clicando em Novo Fechamento. Este recurso foi implementado para garantir a integridade dos dados já consolidados e calculados no período.
Introdução ao Novo Fechamento
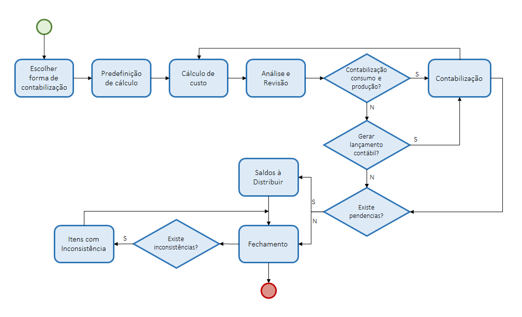
O novo fechamento é uma jornada que envolve várias etapas, incluindo predefinição de cálculo, análise e revisão, contabilização e fechamento. Cada etapa é importante para garantir que os dados sejam processados corretamente e que o fechamento seja realizado de forma eficaz.
Etapas da Jornada de Fechamento
A jornada de fechamento envolve as seguintes etapas:
– Predefinição de cálculo: Nesta etapa, o sistema verifica qual configuração de custo está sendo utilizada e apresenta a configuração para ser realizada para a jornada de fechamento do período.
– Análise e revisão: Nesta etapa, é possível verificar se os custos calculados para o período selecionado estão corretos e realizar um novo cálculo de custo se necessário.
– Contabilização: Nesta etapa, a rotina de contabilização é iniciada e o sistema atualiza em tempo real a situação da rotina que ocorre no sistema.
– Fechamento: Nesta etapa, o sistema verifica se todas as filiais selecionadas podem ser processadas e, se necessário, apresenta uma janela com as filiais inconsistentes e as informações necessárias.
Configuração do Parâmetro MV_CMDBLQV
O parâmetro MV_CMDBLQV é opcional e sua finalidade é restringir movimentações no sistema após a última data de processamento do custo médio. Se o parâmetro for configurado como compartilhado, as alterações feitas no parâmetro serão refletidas em todas as filiais.
Filtro de Análise e Resultados
O filtro de análise e resultados permite que os usuários filtrem os resultados com base em diferentes critérios, como campos, operadores e expressões. É possível adicionar múltiplos filtros e aplicá-los para obter os resultados desejados.
Referências adicionais
Para obter mais informações sobre o novo fechamento e a jornada de fechamento, consulte os seguintes artigos:
– Cross Segmento – Backoffice (Linha Protheus) – SIGAEST – Validação para inicia a rotina Acompanha Custos
– Cross Segmento – Backoffice (Linha Protheus) – SIGAEST – O que é a rotina Acompanha Custos?
– Cross Segmento – Backoffice (Linha Protheus) – SIGAEST – Configuração de parâmetros Acompanha Custos – Jornada de Fechamento
![[IMG_1]](http://www.fbsolutions.com.br/wp-content/uploads/2025/10/Novo-Fechamento-Jornada-de-Fechamento-Protheus-1.gif)
![[IMG_2]](http://www.fbsolutions.com.br/wp-content/uploads/2025/10/Novo-Fechamento-Jornada-de-Fechamento-Protheus-2.png)
![[IMG_3]](http://www.fbsolutions.com.br/wp-content/uploads/2025/10/Novo-Fechamento-Jornada-de-Fechamento-Protheus-3.png)
![[IMG_4]](http://www.fbsolutions.com.br/wp-content/uploads/2025/10/Novo-Fechamento-Jornada-de-Fechamento-Protheus-4.gif)
![[IMG_5]](http://www.fbsolutions.com.br/wp-content/uploads/2025/10/Novo-Fechamento-Jornada-de-Fechamento-Protheus-5.jpg)
![[IMG_6]](http://www.fbsolutions.com.br/wp-content/uploads/2025/10/Novo-Fechamento-Jornada-de-Fechamento-Protheus-6.gif)
![[IMG_7]](http://www.fbsolutions.com.br/wp-content/uploads/2025/10/Novo-Fechamento-Jornada-de-Fechamento-Protheus-7.png)
![[IMG_8]](http://www.fbsolutions.com.br/wp-content/uploads/2025/10/Novo-Fechamento-Jornada-de-Fechamento-Protheus-8.gif)
![[IMG_9]](http://www.fbsolutions.com.br/wp-content/uploads/2025/10/Novo-Fechamento-Jornada-de-Fechamento-Protheus-9.png)
![[IMG_10]](http://www.fbsolutions.com.br/wp-content/uploads/2025/10/Novo-Fechamento-Jornada-de-Fechamento-Protheus-10.png)
![[IMG_11]](http://www.fbsolutions.com.br/wp-content/uploads/2025/10/Novo-Fechamento-Jornada-de-Fechamento-Protheus-11.jpg)
![[IMG_12]](http://www.fbsolutions.com.br/wp-content/uploads/2025/10/Novo-Fechamento-Jornada-de-Fechamento-Protheus-12.gif)
![[IMG_13]](http://www.fbsolutions.com.br/wp-content/uploads/2025/10/Novo-Fechamento-Jornada-de-Fechamento-Protheus-13.gif)
![[IMG_14]](http://www.fbsolutions.com.br/wp-content/uploads/2025/10/Novo-Fechamento-Jornada-de-Fechamento-Protheus-14.jpg)
![[IMG_15]](http://www.fbsolutions.com.br/wp-content/uploads/2025/10/Novo-Fechamento-Jornada-de-Fechamento-Protheus-15.gif)
![[IMG_16]](http://www.fbsolutions.com.br/wp-content/uploads/2025/10/Novo-Fechamento-Jornada-de-Fechamento-Protheus-16.gif)
Fernando Bueno
Atuando desde 2005 no mercado de tecnologia, desenvolvendo e implantando e sistemas gerenciais, sistemas e sites web e ecommerce.
Siga-me no Linked In


